Evaluasi Sistem Akuntansi Pembelian Bahan Baku Wifi Rumah Masyarakat Pada Perusahaan Rudiflash PT. Akses Data Internusa
Abstract
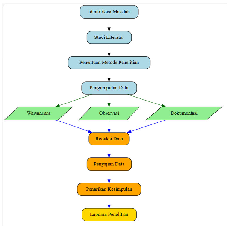
This research is motivated by the importance of a raw materials purchasing accounting system as a key component in supporting the smooth operation of a company. Inaccurate procedures or weaknesses in the system can lead to recording errors, cash flow delays, and even the potential for fraud. The purpose of this study was to evaluate the raw materials purchasing accounting system at PT. Akses Data Internusa, focusing on procedures, supporting documentation, and the effectiveness of implemented internal controls. The method used was a descriptive qualitative approach, a case study approach through direct observation, interviews, and analysis of company documents related to the raw materials purchasing process. The data obtained were then analyzed by comparing field practices with accounting theory and internal control principles. The results indicate that the company's raw materials purchasing accounting system is operating quite well, as evidenced by the existence of formal procedures, complete supporting documentation, and a clear segregation of duties. However, weaknesses were still identified, including delays in recording receivables, limited frequency of cash deposits, and the lack of standard operating procedures for remote purchasing. In conclusion, the existing system is generally adequate, but improvements are needed, particularly in terms of recording consistency and the development of standard operating procedures (SOPs). The results of this study are important because they can be a reference for companies in increasing the effectiveness of accounting systems, as well as providing a basis for further research related to digital-based system integration.
Copyright (c) 2025 Firda Kusuma Wardani, Nur Aini Anisa, Lis Setyowati (Author)

This work is licensed under a Creative Commons Attribution 4.0 International License.
Padma (Jurnal Pengabdian Kepada Masyarakat) accepts manuscripts that have not been published elsewhere and are not under consideration for publication by other print or electronic media. Authors retain copyright and grant the journal right of first publication with the work simultaneously licensed under a Creative Commons BY-NC License that allows others to share the work with an acknowledgment of the work's authorship and initial publication in this journal.
Authors are able to enter into separate, additional contractual arrangements for the non-exclusive distribution of the journal's published version of the work (eg, post it to an institutional repository, in a journal or publish it in a book), with an acknowledgment of its initial publication in this journal.
License to Publish
The non-commercial use of the article will be governed by the Attribution-NonCommercial 4.0 International (CC BY-NC 4.0). The author hereby grants Padma (Jurnal Pengabdian Kepada Masyarakat) an exclusive publishing and distribution license in the manuscript include tables, illustrations or other material submitted for publication as part of the manuscript (the “Article”) in print, electronic and all other media (whether now known or later developed), in any form, in all languages, throughout the world, for the full term of copyright, and the right to license others to do the same, effective when the article is accepted for publication. This license includes the right to enforce the rights granted hereunder against third parties.





